圣诞灯序列器
圣诞节即将来临,又到了一年一度的时刻,电子学学生或爱好者的思绪转向为他们的家制作一个圣诞电路,尤其是那种能闪烁几盏灯的电路。
市场上有许多电路和套件可以周期性地、随机地或顺序地闪烁任意数量的灯,但爱好者或学生可以使用一种非常通用的IC来制作一个简单的圣诞灯序列器,用于各种不同的季节性灯光展示,那就是CMOS 4017B约翰逊计数器。
4017B是一个快速切换的5级约翰逊十进制计数器,具有十个完全解码的输出(总共10个独立光源)。在每个新的时钟脉冲上升沿到来时,这十个输出依次切换。在任何时刻,只有一个输出处于逻辑“1”或“高电平”,而所有其他输出都被清除为逻辑“0”或“低电平”,因此它可以产生移动序列或追逐效果,使4017非常适合作为圣诞灯项目的顺序LED或灯光显示。
4017B基本上是一个循环移位寄存器,其串行输出连接回其串行输入,以产生特定的序列。4017B约翰逊计数器还可以用于频率分频应用以及十进制计数器或十进制解码显示应用。
4017B被归类为计数器,因为它在应用时钟信号或脉冲时表现出特定的状态序列。由于4017B用作同步计数器,所有内部触发器的切换动作都来自共同的时钟信号,如图所示。
但在我们可以将4017B约翰逊计数器用作圣诞灯序列器电路的一部分之前,我们需要产生一个定时信号。有许多不同的方法可以使用专用IC(如NE555)或使用晶体管或晶体振荡器的离散无稳态多谐振荡器电路来产生定时或时钟信号。列表是无穷无尽的。但一种非常简单且有效的方法是用最少的组件产生方波定时信号,那就是使用施密特触发器反相器。
施密特触发器以其发明者命名,是一种电压电平敏感的双态器件,形式为反相器或非门。使用施密特触发器产生可变方波定时信号的优点是它使用一种特殊的阈值电路,产生滞后效应,通过在状态之间切换时“整形”触发电压来防止不稳定的切换。这使得在“高电平”和“低电平”或逻辑“0”和逻辑“1”之间可靠切换,使其非常适合作为我们圣诞灯序列器项目的方波定时信号。
考虑如图所示的施密特反相器。当电位器滑片位于图底部时,施密特反相器的输入电压低,代表逻辑电平“0”,低于逻辑门的较低输入阈值电平。由于施密特触发器是反相器,因此输出将为高电平,逻辑电平“1”。
当电位器滑片向+5V移动时,会有一个点,Vi的电压等于或高于较高阈值输入或较高触发点(VHTP),导致施密特反相器改变状态。现在的情况是输入处于逻辑电平“1”,输出处于逻辑电平“0”。然后施密特触发器充当反相器或非门。
同样,如果电位器滑片位于+5V并向0V降低,会有一个点,Vi的电压等于或低于较低阈值输入或较低触发点(VLTP),导致施密特反相器再次改变状态。
然后通过在施密特反相器的输入上改变电压值在其上下阈值触发点之间,我们可以使输出改变状态,这是施密特无稳态振荡器电路的基本思想。通过用RC(电阻-电容)电路替换电位器,如图所示,我们可以通过施密特反相器对电容器充电和放电。
假设定时电容器CT完全放电,施密特触发器的输入处于逻辑“0”,因此其输出处于逻辑“1”,电容器将通过定时电阻RT从右到左指数充电。电容器充电的速度取决于它们的RC时间常数。
在某个点,电容器板上的电压将达到施密特触发器的较高阈值,导致输出从逻辑“1”切换到逻辑“0”。由于施密特触发器的输出实际上处于0V电位,电容器开始通过定时电阻RT从左到右放电,速度由它们的RC定时常数决定。
当放电电容器板上的电压达到施密特触发器的较低阈值时,它会导致其改变状态,整个过程重复。
通常,较高触发点VHTP通常发生在电源电压的65%(2/3)左右,而较低触发点发生在电源电压的35%(1/3)左右。任何施密特触发器反相器,如4106、4584、74LS14、74LS19等,都可以用来产生定时信号,甚至施密特与非门,如4093、74LS132等。
然而,使用不同的逻辑系列,无论是CMOS还是TTL(74LSxx、74HLSxx、74HCTxx),将导致不同的上下触发点,从而导致不同的工作频率和输出定时波形的占空比。通常,不同逻辑子系列的振荡频率误差在高频时不是问题,但可以在1.2RC到1.5RC之间,施密特无稳态波形发生器的通用公式为:
其中:Beta(β)可以是1.2到1.5之间的任何固定值,取决于所使用的逻辑门系列。
如果我们用电位器替换固定定时电阻RT,可以为我们的圣诞灯序列器电路产生可变频率的方波定时信号。显然,我们不希望当电位器完全转向一个方向时定时电阻的值为零,因为这会短路施密特反相器。因此,为了防止这种情况发生,需要在电位器上串联一个小值固定电阻,以提供至少一些定时电阻。
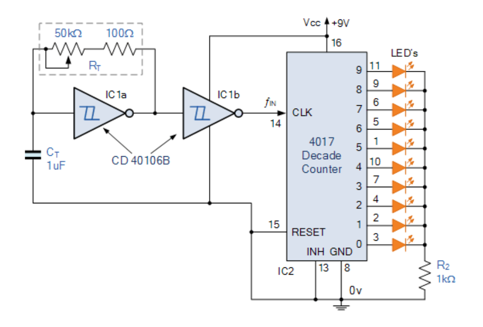
圣诞灯序列器中使用的定时RC网络的组件可以是您手头的任何值,以产生您选择的振荡频率。以下施密特无稳态电路在电位器从最小调整到最大时,将给出从约10Hz到6kHz的输出频率。额外的施密特触发器反相器IC1b用作反相缓冲器,以帮助清理定时波形并提高振荡器的性能。由于每个40106B IC有六个反相器,有足够的备用。
好的,现在我们有了一个十进制计数器和一个无稳态波形振荡器电路,我们需要一些灯来组成我们的新奇圣诞灯序列器电路。这些可以是您手头的任何类型的灯或灯,从LED到微型白炽灯。如果您愿意,计数器的输出也可以用来驱动光耦,进而可以用来开关三端双向可控硅或晶闸管以开关主电压灯。在这个简单的圣诞灯序列器教程中,我们将使用LED。
4017B十进制计数器有十个完全解码的输出,每个输出能够切换高达20mA。每个解码的输出通常为低电平(逻辑“0”),并依次切换为高电平(逻辑“1”)。这里的优点是我们可以使用每个输出来直接驱动单个LED,更好的是,由于任何时候只有一个LED点亮,所有10个LED只需要一个限流电阻,如图所示。
1kΩ串联电阻的值可以修改以适应您选择的电源电压的电压/电流要求。也可以在输出端串联更多的LED,但请记住,通常每个LED需要约10mA的最小正向电流和2V的电压才能完全点亮。
如果您有另一种圣诞灯序列器应用,需要驱动更多的LED或需要更多的输出功率,那么解码的输出可以用来驱动开关晶体管的基极或功率MOSFET器件的栅极,如图所示。
除了开关灯和LED外,晶体管(无论是双极型还是MOSFET)还可以用来开关电磁继电器线圈或固态继电器的输入,以增加圣诞灯序列器电路的灵活性。
当如图所示连接时,复位引脚(引脚15)连接到0伏,4017B约翰逊计数器充当十分频计数器,每个输出在每十个时钟信号时变为高电平。
但除了驱动所有十个LED外,4017B约翰逊计数器还可以配置为具有“N”个解码输出的计数器,其中“N”可以是2到9之间的任何数字。
通过将复位引脚(引脚15)连接回其中一个输出而不是直接接地,计数器可以配置为二分频、四分频计数器等,以顺序驱动2、4、8或2到10之间的任何数量的LED。
例如,如果我们只想顺序闪烁四个LED,我们会将复位引脚连接到第五个输出(引脚10),每个LED将在每四个时钟信号到来时闪烁。同样,如果我们只想闪烁六个LED,我们会将复位引脚连接到第七个输出(引脚5),依此类推。
将所有部分组合在一起。完整的圣诞灯序列器电路如下所示,包括施密特无稳态振荡器、十进制计数器和LED。使用施密特触发器产生一个非常简单且便宜的无稳态振荡器,但任何振荡器或555定时器电路都可以。可以使用不同的RC值组合来提供您选择的可变频率方波定时信号。
这个简短教程的目的是展示4017约翰逊十进制计数器可以用来制作一个新颖的圣诞灯序列器电路或任何其他类型的顺序LED“移动点”显示。根据您如何物理排列LED(或灯)以及使用的数量,还可以创建许多不同的闪烁灯效果,不仅限于圣诞节。
电路的负载切换能力可以通过使用双极晶体管、达林顿管或MOSFET来驱动更大的LED显示或通过继电器、光耦和固态继电器驱动主照明,选择完全取决于您。但最后要考虑的一个重要安全点是,如果开关和处理主电压,必须非常小心,别忘了,主电压会咬人!!所以请小心。


